24小时服务热线:
0519-82894660
18020402331
常州邦纳试验设备制造科技有限公司
拥有
十多年
制造经验
网站首页
公司简介
新闻中心
产品展示
经典案例
技术支持
联系我们
网站地图
热门关键词:
高低温交变试验箱
|
产品中心
温/湿度试验系列
高低温试验箱
恒定湿热试验箱
甲醛气候试验箱
高温老化试验箱
快速温变试验箱
二厢高低温冲击试验箱
三相高低温冲击试验箱
高低温交变湿热试验箱
可程式恒温恒湿试验箱
温/湿度/振动三综合试验箱
臭氧、光照、耐气侯试验系列
臭氧老化试验箱
换气老化试验箱
防锈油脂湿热试验箱
紫外光耐气侯试验箱
风冷氙灯耐气侯试验箱
水冷氙灯耐气侯试验箱
气候耐腐蚀系列
盐雾腐蚀试验箱
硫化氢腐蚀试验箱
C型盐雾腐蚀试验箱
复合盐雾腐蚀试验箱
二氧化硫气候腐蚀试验箱
霉菌(交变)湿热试验箱
IP等级防护系列
淋雨试验箱
砂尘试验箱
滴水试验装置
摆管淋雨试验装置
IP5.6冲水试验装置
大型步入式实验室系列
高温老化房
甲醛气候试验室
高低温交变湿热试验室
干燥箱系列
鼓风干燥箱
真空干燥箱
光伏组件试验系列
光伏组件UV老化试验箱
光伏组件湿冷冻试验箱
首页
»
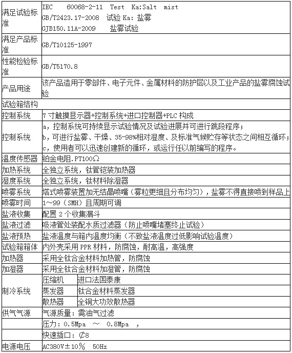
复合盐雾腐蚀试验箱
复合盐雾腐蚀试验箱
文章来源:http://www.cz-bangna.com 发布时间:2015-12-28 16:20:01 浏览量:2332
上一篇:
没有了
下一篇:
没有了