快速温变试验箱
文章来源:http://www.cz-bangna.com 发布时间:2015-12-29 09:09:37 浏览量:4395
产品名称:
快速温交变(湿)热试验箱.
产品型号:
KWB(S)
产品特点:
适用于电工、电子产品整机及零部件进行耐寒试验、温度快速变化或渐变条件下的适应性试验。特别适用于进行电工、电子产品以及其原器件的环境应力筛选(ESS)试验
该试验设备主要用于对产品按照国家标准要求或用户自定要求,在低温、高温、条件下,对产品的物理以及其他相关特性进行环境模拟测试,测试后,通过检测,来判断产品的性能,是否仍然能够符合预定要求,以便供产品设计、改进、鉴定及出厂检验用。
执行标准:
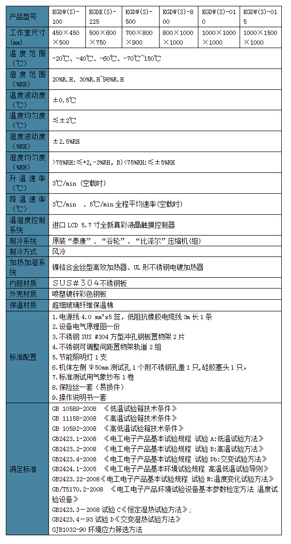
GB 10589-2008 《低温试验箱技术条件》
GB 11158-2008 《高温试验箱技术条件》
GB 10592-2008 《高低温试验箱技术条件》
GB2423.1-2008 《电工电子产品基本试验规程 试验A:低温试验方法》
GB2423.2-2008 《电工电子产品基本试验规程 试验B:高温试验方法》
GB2423.4-2008 《电工电子产品基本试验规程 试验Db:交变试验方法》
GB2424.1-2005 《电工电子产品基本环境试验规程 高温低温试验导则》
GB2423.22-2008《电工电子产品基本试验规程 试验N:温度变化试验方法》
GB/T5170.2-2008 《电工电子产品环境试验设备基本参数检定方法 温度试验设备》
GB2423.3-2008试验C《恒定湿热试验方法》;
GB2423.4-93试验D《交变湿热试验方法》
GJB1032-90环境应力筛选方法


